Supporting Statement A- NHTS 2024_CLEAN

Supporting Statement A- NHTS 2024_CLEAN.docx

2024 NextGen National Household Travel Survey (NHTS) Developing and Delivering Post-Pandemic National Traveler Behavior Core Data

OMB: 2125-0545

Document [docx]
Download: docx | pdf

Department of Transportation

Federal Highway Administration

SUPPORTING STATEMENT

2024 NextGen National Household Travel Survey (NHTS) Developing and Delivering Post-Pandemic National Traveler Behavior Core Data

OMB Control No. 2125-0545


This is a request for an Office of Management and Budget (OMB) approved clearance for the revision of a currently approved information collection entitled “2024 Next Generation National Household Travel Survey” (NextGen NHTS).

Part A. Justification

  1. Circumstances that make collection of information necessary

The NHTS is the U.S. Department of Transportation’s (USDOT) nationally representative data source for daily local and long-distance passenger travel. This inventory of travel behavior reflects travel mode (private vehicle, public transportation, pedestrian, and cycling) and trip purpose (travel to work, school, recreation, and personal/family trips) by U.S. household residents. Survey results are used by federal, state, and local agencies to monitor the performance and adequacy of current facilities and infrastructure, and to plan for future needs. Data from the NHTS are included in broader, biennial reports to Congress on the performance of the surface transportation system. The NHTS is supported by FHWA’s overall research and development initiative. The Fixing America’s Surface Transportation Act mandates FHWA to gather the information.

The collection and analysis of national transportation data has been of critical importance for over half a century. Previous surveys were conducted in 1969, 1977, 1983, 1990, 1995, 2001, 2009, 2017, and 2022. The current survey will be the tenth in this series, and allow researchers, planners, and officials to monitor travel trends. The NHTS is the only national source of data on how the travel behavior of the American public is changing as demographic, economic, and cultural changes are taking place in our country.

Title 23, United States Code, Section 502 authorizes the USDOT to carry out advanced research and transportation research to measure the performance of the surface transportation systems in the US, including the efficiency, energy use, air quality, congestion, and safety of the highway and intermodal transportation systems. The USDOT is charged with the overall responsibility to obtain current information on national patterns of travel, which establishes a database to better understand travel behavior, evaluate the use of transportation facilities, and gauge the impact of the USDOT’s policies and programs.

Data from the NHTS are widely used to support research needs within the USDOT, and State and local agencies, in addition to responding to queries from Congress, the research community and the media on important issues. Current and recent topics of interest include:

  • Travel-to-work patterns by mode for infrastructure improvements and congestion reduction,

  • Trip rates by different social and demographic data dimensions,

  • Access to public transit, paratransit, and rail services by various demographic groups,

  • Incidence of vehicle ownership at various income levels,

  • Measures of travel by mode to establish exposure rates for highway safety analyses,

  • Bike and walk travel for safety, health measures, and environmental concerns,

  • Emerging travel modes, such as dockless bikeshares, e-scooters, and other urban mobility devices,

  • Use of Internet-enabled ride-hailing apps,

  • Use of online home delivery services for food, groceries, household goods and their impact on travel patterns, and

  • Support for Federal planning activities and policy evaluation.

Within the USDOT, the Federal Highway Administration (FHWA) holds responsibility for technical and funding coordination. The National Highway Traffic Safety Administration (NHTSA), Federal Transit Administration (FTA), and the Bureau of Transportation Statistics (BTS) are also primary data users and have historically participated in project planning and financial support. Within USDOT, the Federal Highway Administration (FHWA) relies on NHTS data to carry out its Federal-aid highway program responsibility.

  1. How, by whom, and for what purpose is the information used.

The National Household Travel Survey is the source of the nation’s personal travel information and is used by the Administration, Congress, national and local policy makers, and transportation planners to study the extent and type of daily travel in the United States. Changes in travel behavior combined with the transportation community’s emphasis on performance measurement underscore the importance of reliable data for evidence-based decisions. The diversity of information needed to support the wide range of transportation decisions in the current environment is challenging. The NHTS provides critical data on individual travel behavior trends linked to economic, demographic, and geographic factors that influence travel decisions and help predict travel demand. The NHTS is supported by FHWA’s overall research and development initiative. The Fixing America’s Surface Transportation Act mandates FHWA to gather the information.

The NHTS data are unique and not available from any other source since they are collected directly from a stratified random sample of U. S. households. They describe travel behavior that informs research and policy initiatives that relate to safety, congestion, finance, mobility, accessibility, and forecasted demand. The data enables the understanding of current demand on highways and streets by different modes of travel, offers an empirical base for future travel demand projections for planning purposes, provides a reference point for performance measurements, and enables FHWA to perform scenario-based program analyses regarding potential effectiveness of different programs. Moreover, the NHTS provides nuanced social and geodemographic data to support various research on travel safety, transportation equity, and modal choices.

The Office of the Secretary (OST) of Transportation, FHWA, FTA, NHTSA and BTS use NHTS data to address a number of applications as outlined below.

Safety

Safety is USDOT’s top priority. Ensuring the safety of the American public when traveling is a multi-modal effort. The NHTS is the only source of data available on the level of use of the transportation system by mode of travel and demographic group. Specifically, NHTS data are used by the Department, Administration, and transportation organizations for:

  • Calculating exposure rates by age, gender, and vehicle type to compute risk for crashes and fatalities. These data are used to assess the composite impacts on the safety of the American public due to demographic shifts and vehicle technology changes.

  • Developing educational campaigns that reach target audiences. For example, understanding who is traveling at high accident times allows educational campaigns to target traveling market segments, including details on the age and gender of the driver, the number of people in the vehicle, the purpose of travel, and vehicle characteristics which can impact collision severity, such as vehicle age, type, etc.

  • Analyzing the incidence of walk and bike trips, characteristics of those making these trips and the trips themselves, such as time of day, and trip purpose to establish baseline measures of exposure, demand for expanded facilities, and address high risk areas (e.g., rural roads) and demographic groups (e.g., Generation Z, new immigrants).

  • Gathering information on rare modes, such as motorcycle use, to help understand the persistent growth in motorcycle accidents and fatalities in recent years.

  • Evaluating safety initiatives such as Safe Routes to School to understand school aged travel and to help monitor special programs related to bike and walk trips of the student population.

Economic Strength and Global Competitiveness

Modernizing our transportation infrastructure is essential for U.S. competitiveness, driving economic growth, and increasing access to opportunity. USDOT’s Objectives and strategies include job creation and fiscal health, high-performing core assets, global economic leadership, resilient supply chains, and system reliability and connectivity.

Financing options for the highway system and the quantification of the cost of transportation issues such as congestion on the U.S. economy are top issues in the USDOT, Congress, and Administration. National data on passenger travel, as collected in the NHTS, provide key information on key aspects of economic issues related to cost and finance of the surface transportation system. These include:

  • Evaluation of highway finance options,

  • Measures of efficiency of surface transportation modes, such as travel time data and trends in travel time,

  • The impact of user fees based on estimates of the socioeconomics of the traveler, the purpose of travel during peak periods, and the other relevant characteristics of peak period travel,

  • Characteristics of travel to work, or working from home, with particular emphasis on the NHTS data serving as a bridge for state and metropolitan planners to American Community Survey (ACS) data in their travel models, and

  • Data on vehicle ownership, vehicle characteristics and amount of travel as used in the FHWA revenue forecasting model to forecast Highway Trust Fund receipts for use by USDOT and the Department of Treasury.

Congestion

Reducing the level of congestion in U.S. cities is one of the top priorities of the USDOT. The NHTS plays an important role in understanding the travel behavior that contributes to the congestion issue. Travel demand is generated by the choices that people make to carry out their daily activities. The steady increase in travel demand over the past fifty years (especially vehicle travel) has created high levels of congestion in our urban areas. Congestion is no longer only a weekday work commute issue. In fact, approximately half of all travel during peak commute times is for non-work purposes. The NHTS is the only national source of information on non-work travel. The NHTS supports policy and planning by USDOT, the Administration, and Congress in measuring the demand side of congestion including:

  • Vehicle occupancy during congested times to measure changes in carpool rates,

  • Trip purpose distribution for peak and off-peak travel, including non-work,

  • Mode share for all trips by time of day and day of week, and

  • Trends in time, distance, and speed for work and non-work travel.

Mobility

Mobility issues are particularly acute for the elderly, new immigrants, and the poor. Issues include access to and use of alternative means of transportation, the range of daily mobility, and the relative cost of transportation for the household. In particular, the NHTS provides data that support an examination of:

  • Women’s travel issues, particularly the travel behavior of working mothers who continue to retain primary responsibility for family and household needs, and elderly women who may be isolated when they give up driving.

  • Teen travel behavior, especially in the pre-driving age and through the later teens. Teen travel behavior has impacts on safety, household trip generation, and future transportation service needs and demand.

Private Vehicle Fleet Characteristics

The NHTS is a national source of data on the composition of the household vehicle fleet, particularly vehicle type and age, and how it has changed over time. Data on fuel efficiency, gas cost (at the household’s location in the month of data collection), and annual fuel use was appended by the Energy Information Agency in 2017 and earlier and by the NHTS contractor in 2022. These data are critical for determining both trends in fuel use and understating the changing types and levels of emissions. Important changes in the character of the vehicle fleet have been tracked using the NHTS data including:

  • The relative cost of travel and fuel usage by the type of vehicles owned by the household and the household’s location,

  • Increased ownership and use of hybrid and electric vehicles,

  • Baseline data for examining optimal charging schedules and grid utility for increasing electric vehicle use,

  • Changes in the overall fuel efficiency of the residential vehicle fleet, and

  • Changes in the overall age of the residential vehicle fleet and availability of safety features to key demographic groups.

Local Level Planning and Policy

In addition to USDOT policy issues and Strategic Plan goals, a key function of NHTS data is in the planning processes of States and Metropolitan Planning Organizations (MPOs). NHTS data are used to supplement, or even substitute for, local data on key variables needed in the policy and planning process. States and MPOs have used NHTS data as inputs into the travel demand forecasting, safety planning, and air quality analyses that are mandated by Congress. Since many large urban areas collect their own travel survey. NHTS is most useful to small and mid-size MPOs with limited resources and/or to States who are piecing together data from a number of urban areas or require estimates of rural travel behavior to fill in State data gaps.

National Academies of Science

The NHTS is used in research conducted by the National Cooperative Highway Research Program (NCHRP) of the National Academies of Science. NCHRP research is highly respected and used widely by federal, state, and local governments, travel modeling firms and the broader transportation research community.

In the last decade, new travel modes and Internet-based activities replacing actual physical travel have been occurring faster than ever. Effective transportation policy and programs need to be based on timely knowledge and understanding of how people are traveling and how travel behavior is changing. Specifically, data and information related to the quantifications of shifts in the frequency of travel, trip purpose, time of day of travel, vehicle ownership patterns, fuel efficiency and emissions, effects from home-based deliveries, and relations linking the travel behavior to demographic and social characteristics are key to informing travel behavior trends. Challenged by the rapid changes in transportation technology and travel behavior, FHWA’s NextGen NHTS, aims to gain timely national data to understand how travel demand is evolving. Like the 2022 NextGen NHTS, the 2024 survey focuses on targeted data that can be collected in a timelier manner and disseminated faster.

  1. Extent of automated information collection

This 2024 NextGen NHTS will build on the lessons learned during the administration of past iterations (2001, 2009, 2017, and 2022) of the NHTS and administration of travel surveys for state, and local transportation agencies. The technical approach offers the FHWA the most current knowledge and experience from all types of survey data collection.

Past NHTS used mixed mode data collection combinations of web, mail, and telephone. The 2024 NextGen NHTS will offer a smartphone application (app) that leverages shifts in technology to reduce respondent burden and capture higher quality data in addition to offering web and telephone options. The app passively records places visited on the assigned travel day, asks the respondent to confirm a stop. If the stop is confirmed, the app displays the location and arrival time for the participant to confirm, reducing the burden on the participant to recall and report that information independently.

Recent estimates suggest 91% of U.S. adults have access to the Internet,1, representing a fundamental shift in how Americans connect with one another, gather information, and conduct their day-to-day lives. The NextGen NHTS will employ a multi-mode survey design. The methodological approach starts with a national address-based sample (ABS). The 2024 NextGen NHTS will implement a dynamic, multi-stage data collection design driven by an incentive structure that is configured to maximize response rates by rewarding prompt action and continued engagement by study participants. Data collection will cover 12 months to provide coverage for an entire year of travel behavior. Data collection will involve three phases: recruitment, diary survey, and nonresponse follow-up.

The recruitment phase involves 4 contacts with each sampled household with an additional 10 contacts throughout the diary survey phase. For households that do not respond to the initial diary survey contacts, an additional 10 contacts will be made as a part of the nonresponse follow-up protocol. Overall, up to 24 attempts will be made before a household is considered a refusal. To improve cooperation, mail, text messaging (SMS), e-mail, web and in-app notifications, and telephone will be used to communicate with participants throughout the survey process.

Survey Questionnaire. The survey questionnaires that will be administered during the 2024 NextGen NHTS include a recruitment and diary survey. (See Appendix 1). These questionnaires are essentially identical to the ones used during the 2022 administration with the exception of a handful of questions that have been modified to respond to current transportation issues.

Programming. Travel details will be collected seamlessly within the survey. Respondents will access a simple framework to roster each place they visit on their travel day and then provide core travel data, such as mode, purpose, arrival and departure time, and trip length. The web and app instruments are integrated with Google APIs to capture precise geocodes and routes along with the travel data, including transit trip data (Google Transit). An advanced geospatial database backend, capable of using spatial relationships between captured geocodes and region-specific data (e.g., land-use polygons, Census geographies, transportation analysis zones, model networks, skims, and so forth), will be used to drive question displays and skip logic in real-time. If unusual or potentially inaccurate travel is reported (based on time and average speed thresholds), participants will be prompted with a wizard-like interface to review and adjust details of the trips in question. This technology is designed to reduce respondent burden as in past surveys, in the absence of the Google APIs respondents had to provide street addresses for locations visited on their travel day themselves with no automated prompts and prefills.

Smartphone Application. The survey contractor team believes that augmenting web and telephone data collection with app data will improve the overall participation in the NHTS, reduce bias, and improve travel data quality.

Though, it is understood that not all households, or persons within a household, have equal access to technology (e.g., high-speed internet, smartphones, data plans, etc.). As such, app use will be encouraged through additional incentives – rather than penalized by offering reduced incentives for non-app households. Households will be offered the same base $10 per person (regardless of age) incentive regardless of completion mode plus an additional $10 per person incentive for app use. For instance, a five-person household with two adults and three children, where the two adults use the smartphone app would earn $75 for completing the entire survey, including the long-distance component.

As a part of the additional $10 app incentive, app users will be instructed to continue to record their travel through the app for seven days: six additional days beyond the household’s assigned travel date. The survey contractor team anticipates that 50 percent of households will have at least one smartphone app user on the travel date. Further, the survey contractor team expects that 50 percent of all app users will go on to use the app to record seven full days of travel.

The web and app systems will be fully integrated to provide a flexible and seamless survey experience. App use will be offered at the individual person-level – rather than household-level – to allow participation across multiple platforms if desired. A participant may start and finish on the app or they may also start on the app and finish online or over the telephone. To maximize response rates, participants are afforded the opportunity to participate in whatever method works best for the individual and the household.

Pretest Plan. Once OMB approval to conduct the main data collection effort has been received, the pretest will begin. To ensure there is minimum time lag between the pretest and the main data collection, the survey contractor team will be prepared to seamlessly begin the main data collection after a short pause to facilitate the evaluation of the pretest. The pretest will involve completing data collection for 100 households using the protocol for the main data collection effort. The pretest will be used to evaluate all components of the data collection protocol. FHWA will make minor modifications to the questionnaire as a result of the pretest. If no substantive changes to the questionnaire are required after the pretest, with the approval from FHWA, the 100 completed households will be added to the completes for the main data collection.

  1. Efforts to identify duplication.

The NHTS is not only the sole source of information on mode use for all purposes by the American public, but it is also a key component of the major federal datasets that were designed to maximize information utility while identifying and eliminating duplication. The complementary data collection programs frequently used in concert with the NHTS include the Highway Performance Monitoring System (HPMS), American Community Survey (ACS), and tourism and traveler surveys such as those collected by the Travel Industry Association (TIA).

Estimates of passenger and commercial vehicle miles travelled on various roadways are the focus of the HPMS. The FHWA aggregates local vehicle count data from all 50 states, the District of Columbia, and Puerto Rico to measure the use of the highway system and the volume of travel. These data are enhanced by the ability of the NHTS to estimate the proportion of all roadway travel that is generated by personal passenger travel versus commercial or freight. The NHTS also enhances HPMS data through its ability to describe the demographics of travelers, trip purpose, and travel party size. Such information cannot be collected from the simple travel counts generated through the HPMS.

The Census Bureau has collected data limited to “typical” work trip mode and travel time since 1960. The work trip data collected by the NHTS include actual travel time and mode characteristics on the assigned travel day. The NHTS also collects descriptive information on all other types of trips – data not available from any other source.

The American Time Use Survey (ATUS) conducted by the Bureau of Labor Statistics does collect some travel information as it estimates the type and time spent by people on various activities. The NHTS survey collects a level of travel detail not available in the ATUS and is used to benchmark those data.

Tourist and travel surveys can provide national estimates of recreational travel, with a focus on long distance trips. The NHTS obtains some retrospective information on long distance travel. However, the primary focus of the NHTS is not on tourism but on the daily travel of the American public.

A number of Federal agencies, including USDOT’s FHWA and BTS, are also using passively collected data (e.g., Global Positioning System (GPS), location-based services (LBS), etc.) for more real-time insights into travel patterns. However, such data lack socio-demographic and behavioral attributes and require extrapolations and imputations to approximate the granular information NHTS furnishes. The translation of the passive data points into trips and the ascription of attributes, such as demographics, travel mode, and trip purpose, all require source data to build and train algorithms. The NHTS provides the source training data and enables the agencies to use this otherwise one-dimensional data. Without input from the NHTS, the passive data quality, projectability, and reliability diminishes significantly.

  1. Efforts to minimize the burden on small businesses.

Small businesses are not being recruited to participate in this study. No information will be collected from small businesses.

  1. Consequences of the data not being collected or of less frequent data collection.

As NHTS is the only source of national data on the travel of the American public by all modes and for all purposes, the Administration, Congress, and the USDOT would be missing essential information regarding key transportation indicators. These include mode share, travel demand, trip purpose distribution, and exposure levels that feed directly into transportation and safety planning, program evaluation, highway finance, performance measurement, and policy development. Without the next survey in the series, the transportation community will have no information on:

  • Changes in the purpose and type of travel related to decreases/increases in fuel costs. The EIA appends current fuel data onto the NHTS but changes in behavior related to the price of fuel require new travel information. In addition, the vehicle fleet is changing, and tracking the penetration and use of alternate fuel vehicles is important in revenue forecasting for the Department.

  • The travel behaviors of Millennials and Gen Z as a group are much different from previous generational waves. These groups tend to live and work in the city and rely on walking, public transportation, and other services, such as Zip Car, Uber and Bikeshare. Their rate of driver licensing and vehicle use is lower than previous demographic waves. Monitoring such trends is important to the environmental effects of transportation and to the potential future funding stream of the Highway Trust Fund;

  • Ridership on shared micromobility;

  • Impact of baby-boomers retirement and working past traditional retirement age. Important demographic changes are occurring in the users of the transportation system, affecting congestion, trip purpose and time of day of travel, and other information important to policy analysis;

  • Measures of peak spreading and increases in midday and weekend travel;

  • Travel by special populations, such as the disabled, new immigrants, poor, and people without cars. These data are vital for evacuation planning, mobility, and safety;

  • Updates to the default air-quality and trip generation parameters used by local planners. These data feed local models that forecast travel demand for major investment studies, congestion pricing, new transit starts, and other local transportation improvements; and

  • Travel by recent vehicle and bike sharing uses can reflect the trends in vehicle ownership and impact the economic transportation trends.

As a data driven agency, FHWA needs to continue its leadership in collecting and disseminating information to support sound planning and policies at all levels of government. FHWA’s continued leadership at the Federal, State, and local level will have an enormous impact on the safety, reliability, and accessibility of our system in the future.

  1. Special circumstances

There are no special circumstances.

  1. Compliance with 5 CFR 1320.8

Docket number FHWA-20230053 was established as a repository for comments received in response to the Federal Register 60-Day Notice and Request for Comments published on December 14, 2023, at volume 88 issue number 239 and page 86719. One comment was submitted to the docket during this period.

The Federal Register 30-Day Notice was published on May 2,2024, at [89 FR 35922].

Efforts to consult with persons outside the agency

The NHTS and its predecessor, the NPTS (National Personal Transportation Survey) have been in existence since the first survey in the series, conducted in 1969. Over that span of time, the NHTS user community has grown significantly. FHWA and the users have made use of technological changes to increase our points of contact, coordination, feedback, and input for the next survey in the series through periodic meetings with State and local transportation agencies and researchers, to solicit inputs for the NextGen NHTS approach.

The Transportation Research Board of the National Academies of Sciences, Engineering, and Mathematics established a technical panel to provide technical feedback to the NHTS program with regard to both data collection and data utilization. In August 2018, the technical panel organized a workshop at the Keck Center in Washington in which 104 people attended from Federal, State, and local transportation agencies, academic institutions, and private businesses, sharing their experiences with the 2017 NHTS dataset. Researchers and practitioners presented preliminary findings from their research for feedback, insights, and suggestions for future NHTS deployments. The feedback from these sessions is summarized in Transportation Research Circular E-C238. Feedback from this diverse set of data users has shaped the future of the NHTS program and included a panel of speakers discussing the NextGen NHTS.

Over the 54 years of its existence, the NHTS has developed an extensive network of public and private users through the interactive website and the user support staff. The program constantly receives input from its broad user community.

Comments received

One comment was received as part of the 60-day notice. Below is the question and FHWA response.

Comment 1:

I admire embracing the internet as a survey tool. Too often the decrease in landline usage has been seen as the harbinger of the survey's death. Taking advantage of changing technology, not only the internet but also smartphones, points to intelligent survey design and strategy. Also, the estimated total number of burden hours makes sense and parallels the importance of these survey results in evaluating transit in the United States. I would be curious to learn if the initial offer of 2 dollars is enough to garner the interest of most survey takers, and how much total money is earmarked for compensating survey takers. I agree that 2 dollars is a better incentive than nothing, but I fear the number might not be enticing enough for most survey takers. Of course, the total compensation for completing the survey is 20 dollars, so perhaps that might be enough incentive even if the initial offering appears minute. I am also curious as to what determines the frequency of these surveys and perhaps the final proposal could briefly explain the history of past surveys and how the USDOT determines when another survey is due. In any case, I think the survey as proposed holds tremendous importance for federal and state agencies, especially in the face of climate change. Climate change is already impacting how Americans move, from the buying of electric cars to the shunning of a walk outside because the heat is too intense, and gaining knowledge about these changing trends could help us embrace a greener future.


DOT Response:

Incentives: The amount to offer as an initial incentive was tested as part of the 2022 NHTS pilot. In that test, the initial amount varied between $2 and $5. The difference in participation levels between the two groups was 1.7%, suggesting that the $2 incentive was strong enough to elicit participation from the general public.


The proposed incentive structure for the 2024 effort is as follows:


2024 NHTS: Proposed Incentive Structure

Survey Stage

Amount

Purpose

Recruitment

$2 per household

Included in invitation mailing to prime respondents

Diary

$10 per person

Offered in invitation letter to incentivize participation

Smartphone App

$10 per person

Offered in invitation letter to incentivize app use




Diary Survey Nonresponse

$10 per household

Offered as a part of nonresponse follow-up protocol to households that have not completed the diary survey within one month


Survey Frequency: As noted in the Federal Register Notice, previous surveys were conducted in 1969, 1977, 1983, 1990, 1995, 2001, 2009, 2017 and 2022. In an effort to provide more timely data regarding emerging travel trends, FHWA implemented a biennial survey cycle beginning with the 2022 effort. The new biennial survey cycle is timed to allow for changes in emerging trends and the impact of emerging technologies on travel.



  1. Payments or gifts to respondents

Incentives are an essential component of survey research. Determining a responsible level of incentives is vital to the success of the project. The incentive design (see Table 2) has been used on several state and local travel surveys conducted by the survey contractor team since the pandemic, is adaptive based on household size, and has had a proven impact on response rates. A $2 cash pre-incentive will be included in the invitation mailing as a “primer” gesture to encourage households to go online and complete the recruitment survey.

A flat completion incentive biases survey results toward smaller households. Though the survey is conducted at the household level, the burden of reporting travel details exists at the person level. Offering person-level incentives will increase the participation rate of larger households more likely to include children. These households can be hard to reach but are critical to achieving a representative sample that reflects accurate travel behavior data as large households generate a large portion of trips. Therefore, the invitation letter will include a promised incentive of $10 per person (regardless of age) for completing the entire survey (i.e., recruitment and diary survey). For respondents that choose to use the app, the promised incentive will be up to $20 per person to account for the additional $10 per app user incentive.

After a household completes the diary survey, they will be offered an additional $5 to complete the three-month retrospective long-distance survey. In total, a four-person household where all four members opt to use the app would be eligible for a $80 promised incentive in addition to the $2 cash pre-incentive included in the invitation mailing.

Table 2: Proposed Incentive Structure

Survey Stage

Amount

Purpose

Recruitment

$2 per household

Included in invitation mailing to prime respondents

Diary

$10 per person

Offered in invitation letter to incentivize participation

Smartphone App

$10 per person

Offered in invitation letter to incentivize app use




Diary Survey Nonresponse

$10 per household

Offered as a part of nonresponse follow-up protocol to households that have not completed the diary survey within one month


  1. Assurance of confidentiality

To protect the identity of the respondents, the database will not contain names, addresses, telephone numbers, or other direct identifiers. The geography associated with travel will be aggregated to the census division level in the publicly available data files. Further, potentially identifying information such as ownership of unique vehicle make-model combinations, ages of individuals above a certain cutoff and other like items will not be displayed on the public use data file.

Confidentiality procedures will also be applied rigidly to all electronic files. Password systems will be maintained to ensure that only authorized staff members can access the files. Furthermore, physical access to the computer equipment will be restricted to authorized systems operations personnel.

All project staff members participate in annual training on legislation and guidelines concerning protection of human subjects and their right to privacy. All personnel associated with the survey, including interviewers, interviewer supervisors, and professional staff, will be required to sign a statement pledging to maintain the confidentiality of all survey data.

Informed consent procedures will be implemented for the NextGen NHTS. All survey respondents will be informed about the following: the enabling legislation for the study, the principal purposes for which the information is needed, the routine uses that will be made of the data collected, and that their participation is voluntary. The respondents will also be told that their responses will be held in the strictest confidence and that reports from the survey data will be summaries that do not allow individuals to be identified. A statement to this effect will be included in the introduction to the questionnaire.

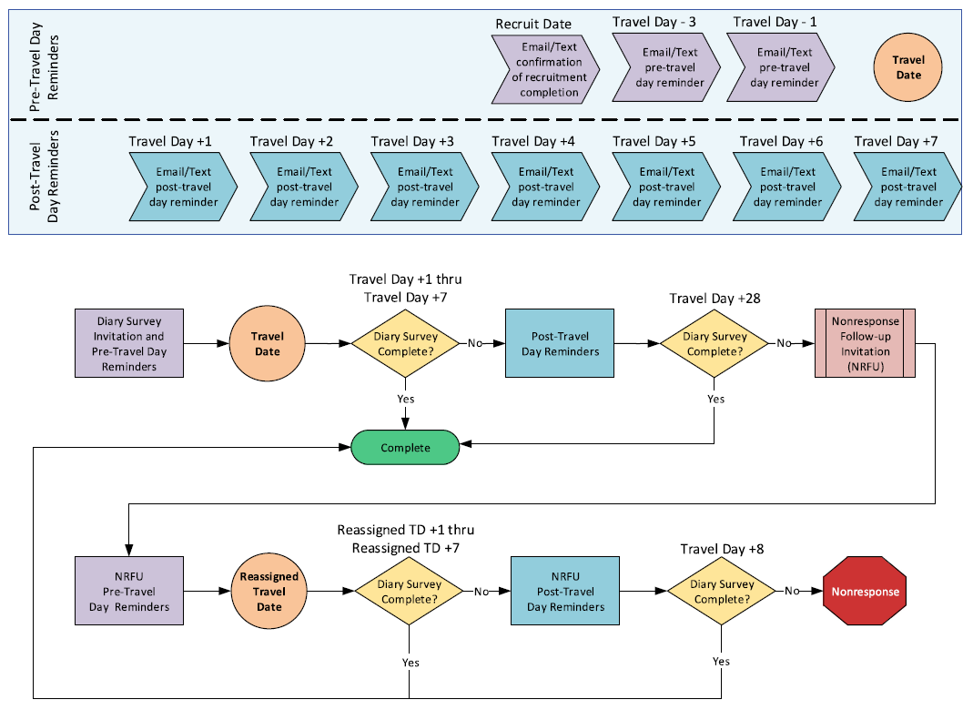
There are two stages to the survey during which personal information is collected. The first stage is the recruitment process where information about the household is collected from one household respondent– the Recruitment Data Process (Figure 4). The second stage is where information about each household member is collected regarding typical daily travel and their specific activities on the travel day – the Diary Process (Figure 5).

Recruitment Data Collection Stage. Personal identification information will be necessary and used only for confirming that the respondents live at the sampled address, to attach a unique household identifier to that household to allow for linking of household data across the hierarchical dataset, and for follow-up data collection. All household members will be enumerated, and the household respondent will be asked to provide their identities, age, gender and driving status. These will be recorded as first names, nicknames, initials, numbers, or whatever the respondent chooses. These identifiers are used solely to link travel information to specific demographics such as age and gender. The household respondent will be asked to provide a telephone number and email address. This information will be used solely for the intended purposes: to remind participants of their assigned travel dates and the need to record their travel information, or to re-contact to complete the diary stage of the survey or to clarify any data issues. All information will be collected on a secure web server or via the smartphone app. hosted by the consultant during the recruitment phase of the survey.

Figure 4: Recruitment Data Process


Diary Travel Data Collection Stage. Participant travel information will be collected via a dedicated website, or the smartphone app configured specifically for the NHTS. Access to the survey portal will be controlled via an assigned personal identification number (PIN). Respondents will be able to use the same PIN to activate the app and use it for reporting travel details. All data will reside on the same database by respondents who choose Web access, the smartphone app., or by telephone interviewers who will record participant data. The system environment has FISMA moderate clearance.

Figure 5: Reminders and Diary Process

  1. Justification for collection of sensitive information

Every effort has been made to reduce the number of sensitive questions in the 2024 survey while maintaining the collection of information so vital to the program. There are several important questions that may be considered sensitive by some respondents.

An income question is included among other questions designed to identify socioeconomic characteristics that are essential to the travel analyses. It is necessary to collect income data because there is a direct correlation between travel behavior and the financial resources available to household members. The link between income and the amount of travel as well as the types of trips made is critical to analyzing current travel and projecting travel in the future. Travel forecasting models most often use household size and income as prime determinants of projected travel.

Verification and collection of home and workplace location is requested from respondents. The home location will already be available from the sample frame used to recruit the respondents. Primary work location will be asked for respondents indicating they are employed. These data allow for a connection with the Journey to Work data provided by the American Community Survey, which is available to every state and Metropolitan Planning Organization (MPO) in the country. Journey to Work data has long been a staple of the transportation planning process and such a link is a necessary element supplementing travel to work data with non-work data available in NHTS.

Home and workplace location information is also needed to enhance the NHTS data with a profile of the home and workplace neighborhood characteristics from an outside source such as Nielson Claritas. The connection between land use and transportation is a recurring issue, and providing outside data on the neighborhood characteristics of the residence and the workplace has been an effective tool in promoting use of the NHTS data for research on this topic.

  1. Estimate of burden hours for information requested

The respondent burden for the NHTS will result from 1) the time spent responding to the questions in the initial recruitment, and 2) completing the travel diary survey by recording details about each trip taken on an assigned day. The burden for app users is expected to be the least, followed by the web and then telephone. . A respondent responding via the web needs to log, or remember all, places visited on the assigned travel date. The web reporting tool allows for place name and address searches using Google APIs, but the respondent does have to select the right address. Burden is highest on the telephone as reading and responding to questions out loud does take more time. Telephone interviewers will have access to the same travel reporting tool used by the web survey respondents.

Frequency of data collection. This request is for a 12-month period of data collection. Data collection will begin soon after the study receives OMB clearance and continue for a period of 12 consecutive months.

Respondents. Based on the 2017 NHTS and on the survey contractor team’s recent experience with regional household travel surveys, the survey contractor team estimates that a national ABS sample of 52,258 addresses will need to be selected to meet sample size requirements for this study. This estimate assumes that 48,077 addresses will be occupied residences (a 92 percent occupied housing unit rate, which is same as in the 2017 NHTS2) and that 12,500 of these households will complete the recruitment survey. Of these, 7,500 households will have all persons 5 and older provide diary information. Assuming an average of 2.15 persons per household aged 5 and older, as observed in the 2022 NHTS, a total of 16,125 persons will provide their travel behavior information.

Estimated average burden per response. The initial recruitment survey contains questions that include basic household information for future contact, rostering and enumeration and requires just one response from each household. The initial review of and response to these questions is expected to take five minutes.

For the diary data collection survey, each member of the household 5 or older has to respond and report trip details: where they went (e.g., home, work, other), why they went (work, shop, school, etc.), the times the trips began and ended, the means of transportation, and who traveled with the respondent. Completion of the travel diary is expected to take an average of 20 minutes per person aged 5 and older, or roughly 45 minutes per household.

Estimated total annual burden. Table 3 displays the household burden associated with participating in the NextGen NHTS. As indicated earlier, the times to complete the individual information requests are 5 minutes per household for the recruitment survey and 20 minutes per person aged 5 and older for the diary survey. This results in approximately 6,417 hours over the course of the 12-month data collection. The total cost of the hourly burden is expected to be $233,182.

Table 3: Household Burden Hours

Survey Instrument

Number Responding

Time per Survey (minutes)

Total Time (minutes)

Total Time (hours)

Prevailing Wage

Total Burden (dollars)

Recruitment Survey

12,500

5

62,500

1,042

N/A

N/A

Travel Diary

16,125

20

322,500

5,375

N/A

N/A

Total

N/A

N/A

385,000

6,417

$36.34

$233,182

1 U.S. Bureau of Labor Statistics median weekly earnings for the nation’s 122.1 million full-time wage and salary workers were $1,118 in the third quarter of 2023 or $27.95 per hour. Assuming that benefits equal 30 percent of the hourly wage (which is the average for private industry workers in the U.S.), the total employee compensation equals $36.34 per hour. Source: Bureau of Labor Statistics (2023 October 18) “Usual Weekly Earnings of Wage and Salary Workers, Third Quarter 2023, https://www.bls.gov/news.release/pdf/wkyeng.pdf. Bureau of Labor Statistics (2024 March 13) “Employer Cost for Employee Compensation, December 2023”. https://www.bls.gov/news.release/pdf/ecec.pdf


  1. Estimate of total annual costs to respondents.

The costs to respondents to participate in the NextGen NHTS assuming a median hourly wage of $36.34 is $233,182. There are no additional costs beyond the cost of participation.

  1. Estimate of the cost to the Federal government

Contract HPPI230024PR was awarded to the survey contractor on September 26, 2023, to design and conduct the survey at a cost of $2,299,922.

  1. Explanation of program changes or adjustments

The NextGen NHTS design was modified from prior NHTS surveys in 2022 with respect to (1) fewer questions asked, (2) smaller sample fielded, and (3) implementation of a biennial data collection cycle. This 2024 NextGen NHTS aligns with the 2022 design with respect to these three areas. However, to be responsive to the current best practices in travel surveys at the regional and state levels and to reduce respondent burden while maximizing response rates, FHWA is introducing smartphone app data collection in 2024. This mode will be in addition to using the web and telephone modes used during the 2017 NHTS. The 2022 NextGen NHTS did not conduct any interviews via the telephone.

Both the FHWA and the survey contractor team are sensitive to the potential impact a change in methodology could have on continuity and trend analysis in the long-standing NHTS program. In 1969, 1977, and 1983 the survey was conducted as a retrospective, in-person interview. In 1990, the first telephone-based sample design was implemented, and in 1995 the first two-stage design was used. In 2017, the sample design shifted to an address-based sample and web data collection was introduced in addition to the mail and telephone modes. In 2022, the national sample was reduced in size and a probability-based online survey panel was tested alongside an address-based sample. FHWA’s current research plan includes processes for addressing continuity through the survey design and weighting methodology, and by means of analytical techniques to determine the impact of changes in survey methods.

  1. Publication of results of data collection

All reports and documentation from the 2022 NextGen NHTS and previous surveys can be found on the NHTS study website at http://nhts.ornl.gov. One of the primary documents for the NHTS data series is the Summary of Travel Trends (STT) report. This overview of the NHTS survey findings is published by FHWA and provides basic travel indicators for each of the survey years, side-by-side with a short explanation of patterns and differences in the estimates. The report is widely used and cited often as the authoritative documentation of the survey findings.

The required final summary report for 2024 is designed to update the STT using the results from the 2024 NextGen NHTS. The descriptive sections, including the profile of the survey, the protocols used in data collection, and the appendices identifying key changes over time will be updated to include specific details of the 2024 survey.

The final data set and related metadata will be delivered to the FHWA on completion of data collection.

  1. Approval for not displaying the expiration date of OMB approval

Not applicable

  1. Exceptions to certification statement

None

1 Source: U.S. Census Bureau. "Types of Computers and Internet Subscriptions." American Community Survey, ACS 1-Year Estimates Subject Tables, Table S2801, 2022, https://data.census.gov/table/ACSST1Y2022.S2801?q=internet Accessed on November 29, 2023.

2  Source: Federal Highway Administration. (2017). 2017 National Household Travel Survey, 2017 NHTS Data User Guide, U.S. Department of Transportation, Washington, DC. Available from https://nhts.ornl.gov/assets/2017UsersGuide.pdf






0




File Typeapplication/vnd.openxmlformats-officedocument.wordprocessingml.document
File Title2014-549: Proposal
AuthorDebra Reames
File Modified0000-00-00
File Created2024-07-24

© 2025 OMB.report | Privacy Policy